×

微信扫一扫,快捷登录!

标签: 暂无标签
流程概要设计

在IT资产管理领域,业务流程可细分为三个主要阶段,具体如下:

第一阶段为规划与初始化阶段,其核心目标在于确立IT资产管理的策略与流程。首先,需对IT资产管理的需求进行深入分析,并识别潜在风险,进而制定出一套科学的IT资产管理方法、明确管理范围、构建IT资产模型(数据结构),以及定义IT资产在其生命周期各阶段的状态(例如库存、出库、入库、借出等)。此外,还需明确IT资产管理所涵盖的执行流程,如入库、出库、借用、变更等。

第二阶段为维护与变更阶段:

此阶段的核心目标是依据既定的IT资产管理方法和流程,建立并维护IT资产台账,确保台账记录与实际运行数据的一致性。同时,通过执行相应的流程对IT资产进行有效使用。

第三阶段为优化与审核阶段:

该阶段的核心目标是定期对IT资产台账库中的数据进行准确性验证。通过执行周期性的审核和盘点,发现并纠正记录数据与实际环境之间的差异。

通过这三个阶段的系统性管理,可以有效地规划、控制和优化IT资产,确保其与组织的实际业务需求保持一致,同时提高IT资产管理的精确度和效率。

粘贴上传202501132106361981..png

流程详细设计

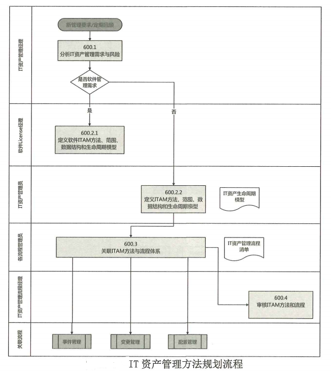
1)IT资产管理方法规划流程

本流程旨在明确IT资产管理的各项需求及潜在风险,确立IT资产管理的范围、各类IT资产的生命周期模型以及涉及的流程清单等关键的IT资产管理方法。

在本流程中,我们将重点关注以下方面以确保IT资产管理的有效实施:

(1)确定IT资产管理的范围:明确IT资产管理的边界,包括管理的资产类型、涉及的业务领域、所涵盖的组织部门等,以确保所有相关的IT资产得到有效的管理。

(2)确立各类IT资产的生命周期模型:针对不同类型的IT资产,建立相应的生命周期模型,涵盖从采购、部署、使用到退役的各个阶段,以全面控制IT资产的整个生命周期。

(3)确认涉及的流程清单:明确与IT资产管理相关的流程清单,包括资产采购、配置管理、变更管理、问题管理等,以确保所有关键流程的规范执行和相互配合。

通过本流程的实施,将能够建立一套完整的IT资产管理方法,并在此基础上进行后续的管理活动,以确保IT资产得到有效、高效地管理和利用,最大限度地减少潜在的管理风险。

粘贴上传202501132107351834..png


表:IT资产管理方法规划流程步骤说明

序号
步骤名称
责任人
说明
600.1
分析IT资产管理需求与风险
IT资产管理经理
明确IT资产管理的目的;

确定IT资产的被纳管优先级;

明确IT资产管理达成的关键成果;

明确IT资产管理需满足的合规要求;明确IT资产管理的统计需求;

600.2.1
定义软件ITAM方法、范围、数据结构和生命周期模型
软件License经理
确定IT资产管理的范围;

确定IT资产的分类、属性和命名规则;整理IT资产数据的收集模板;

定义各类IT资产的审核周期;

明确各类IT资产的资产管理员;

用于ITAM管理和自动化的技术和工具列表

600.2.2
定义ITAM方法、范围、数据结构和生命周期模型
IT资产管理经理
针对IT资产台账的增、删、改、查等业务操作确定与维护和管理IT资产台账相关的流程清单;
600.3
关联ITAM方法与流程体系
各流程管理员
600.4
审核ITAM方法和流程
IT资产管理经理
检查要求与ITAM政策及法规的兼容性;评估特定要求对服务管理的影响;

归类技术工具和自动化实现以满足需求;成本、收益和风险评估潜在解决方案。


参考数字化IT运维管理体系建设指南等书籍资料





上一篇:IT运维IT资产管理实践关键角色、职责定义
下一篇:IT运维IT资产管理实践流程详细设计
orange78

写了 180 篇文章,拥有财富 961,被 0 人关注

您需要登录后才可以回帖 登录 | 立即注册
B Color Link Quote Code Smilies

成为第一个吐槽的人

Powered by IT 运维管理
返回顶部